var
来源:网络作者:小李发布时间:2015-09-29点击:2444
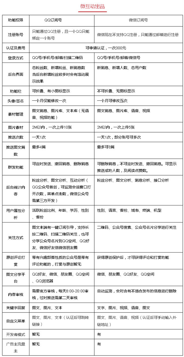
从开始我们都以为QQ公众号是一味在模仿微信公众号,实则不然,QQ公众号也进行了不少优化。
1.后台增加折叠功能,让运营者操作更智能、界面更方便编辑。
2.群发功能的优化
主要体现在两个方面,第一个是定时发送:
微信运营总是不能避免周末或一大早推送图文,如果要出门或起不来该怎么办?在微信公众号手机平台还没有推出时,只能利用登陆网页或者时借助第三方软件进行推送,不仅操作麻烦,还担心网络不好错过推送时间。

QQ公众平台的定时功能就除去了这个隐患,准备好素材、选择对象,设置好发送时间,就可以大摇大摆的出去得瑟了!微互动深切期盼微信公众平台也能出来这个功能啊!
第二个可以撤销正在发送/审核中的图文信息;
在上面的对比表中微互动说过,现在的QQ公众平台上的内容是由官方审核的,官方给出的审核时间为8:00-20:00,所以各位一定要注意这个审核时间,哪怕是20:01分提交的申请,也有可能到第二天早上8天才能推送成功;
另外在审核期间或消息已经发送中,如果发现了文章中出现什么问题,可以选择撤销功能哦,如果你的内容没有通过官方的审核,会在状态栏中找到没合格的原因,你可以针对性地去修改。
3.增加会话窗口及菜单点击统计
QQ公众号后台独家增加互动分析,其中含有“会话窗口打开次数”、“菜单点击次数”、“粉丝发送消息次数”。这对账号的运营者来说,分析数据会变得更直观,消息的来源更加便于统计,更清楚知道粉丝的活跃度如何了。
4.粉丝属性中新增粉丝学历调查分析
别忘了QQ是学生们多用的社交平台,在腾讯给出来的大数据中不只一次强调了95后、00后更倾向于使用QQ,相比这和QQ订阅号后台的学历分布的分析有一定的关联。
5.图文末端有一键订阅引导
QQ公众号不仅可以像微信一样扫描二维码直接跳转到手Q上,而且在站外阅读QQ公众号文章,结尾自动有一个“关注”,点击即会跳转到手Q上。
另外,有看过微互动之前写的《QQiOS5.9.0版本更新:群通话管理、有序发言功能在向微信群聊宣战?》的小伙伴也会知道,在QQ的搜索栏中,搜索相关关键词会提示出搜索相应的公众号,这也是QQ公众号营销的高明之处。同时,QQ公众号文章图文支持分享到的平台增加了QQ空间和QQ浏览器,而QQ空间无疑是为文章增加阅读量的一个最好的平台。
通过微信公众平台与QQ公众平台这两大平台的订阅号功能对比,你会发现,QQ公众号在某些方面的优化还更胜一筹。QQ公众号目前还在内测中,部分小伙伴得到了官方的推荐位,得到每天不少于5000+的粉丝关注,粉丝红利效应明显。还没有申请到QQ公众号的童鞋,要时刻关注官方消息,据说10月下旬会全面开放,届时就要抢抢啦。
版权声明:本文系技术人员研究整理的智慧结晶,转载勿用于商业用途,并保留本文链接,侵权必究!