var
7月16日下午,民革中央副主席修福金一行领导莅临景...[详细]
为切实减轻企业负担,进一步提升互联网信息服务备案主...[详细]
15年前,在国内互联网南北“互联不互通”的特殊历史...[详细]
最近有一个看似新潮、实则熟悉的名词被频繁刷屏,让很...[详细]
近日,由河南省旅游局、河南省通信管理局和河南省云计...[详细]
11月15日,2017河南省第四届互联网大会完成各...[详细]
首页 > 互联网 >518广告联盟怎么样?
来源:网络作者:小韩发布时间:2016-02-22点击:2082
记得之前评测过亿起发广告联盟,最近几天,很多朋友问我关于518广告联盟的一些问题,518广告联盟还是头一次听说,可能自己有点孤陋寡闻了,那么这个518广告联盟怎么样呢?
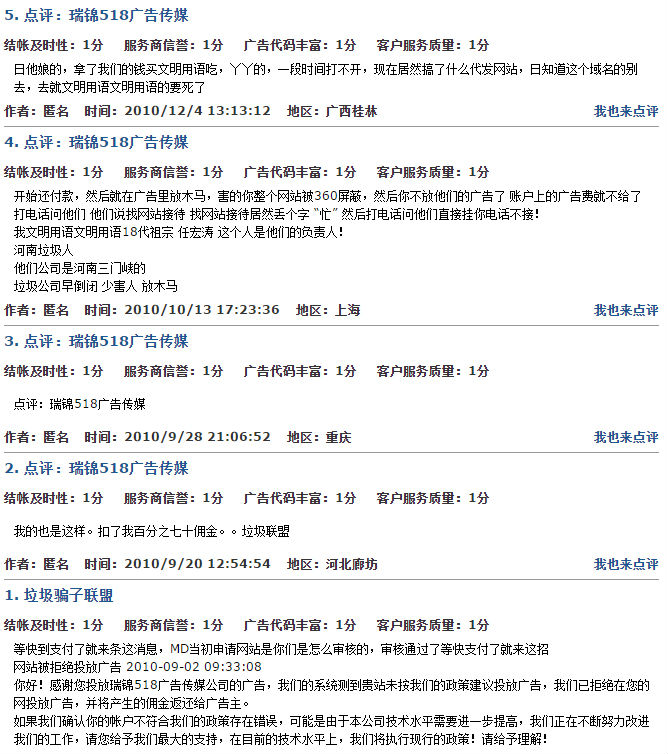
我们先来看下网友是怎么评价518广告联盟的。
通过上图,我们可以看出网友们对于518广告联盟的看法了,评分都很低,骂声一片啊。建议大家还是谨慎选择吧!
版权声明:本文系技术人员研究整理的智慧结晶,转载勿用于商业用途,并保留本文链接,侵权必究!
本文链接:https://www.zzidc.com:443/info/hlw/1876.html